.jpg)
Kawasan tambak laut di sepanjang pantai Negeri Melaka yang tidak diwartakan di bawah mana-mana Rancangan Tempatan merupakan kawasan yang tidak terletak di bawah kawasan pentadbiran Pihak Berkuasa Tempatan (PBT). Selaras dengan peruntukan Seksyen 5(2):
“…..Mana-mana kawasan di dalam negeri yang tidak menjadi sebahagian daripada kawasan mana-mana Pihak Berkuasa Tempatan, Pengarah Negeri hendaklah menjadi pihak berkuasa perancang tempatan.....”
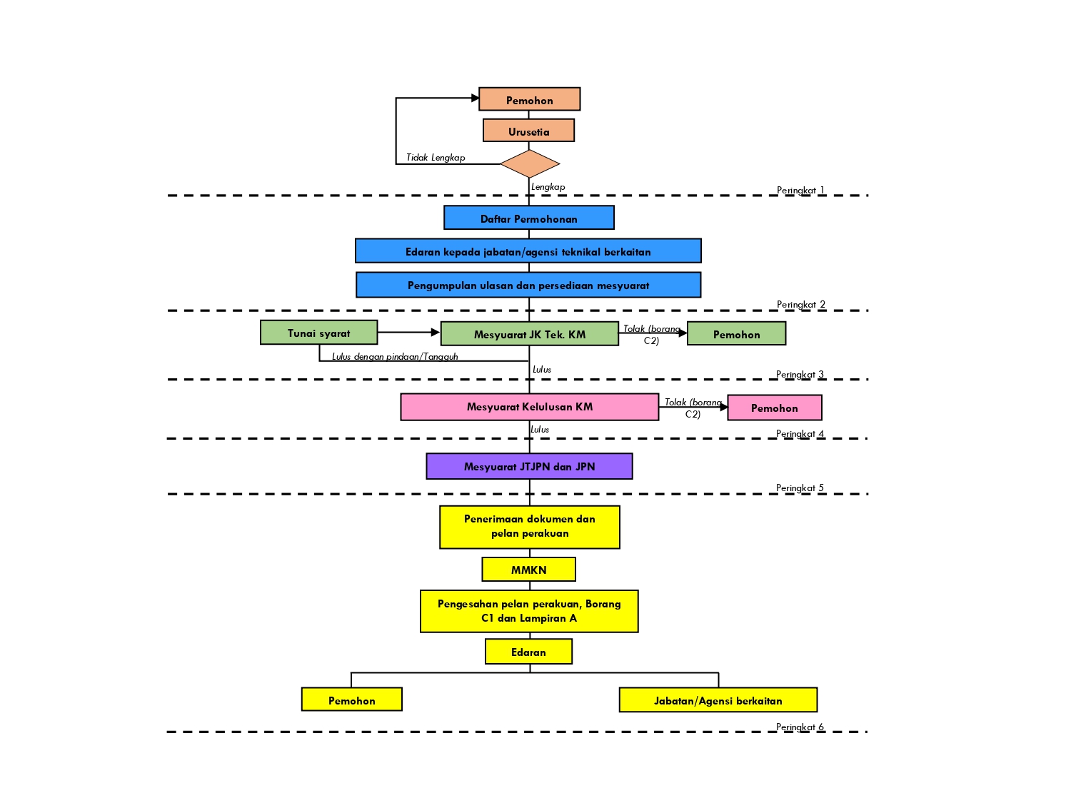
Sebagaimana keputusan dan arahan Jawatankuasa Perancang Negeri Bil. 3/2016 pada 26 September 2016 iaitu Permohonan Kebenaran Merancang akan diproses oleh Jabatan Perancangan Bandar dan Desa Negeri Melaka, manakala lain-lain permohonan seperti Pelan Bangunan, Pelan Kerja Tanah, Pelan Parit dan Jalan, Sijil Pematuhan dan Penyiapan (CCC) dan lain-lain lagi akan diproses oleh Pihak Berkuasa Tempatan yang bersempadanan bagi menjalankan kuasa-kuasa di bawah Akta 171 dan Akta 133
No |
Keterangan |
Tarikh / Jenis / Saiz |
Tindakan |
|---|---|---|---|
1 |
JADUAL PERTAMA (Borang A).pdf
|
28 Jul 2025 PDF | 577.37 KB |
|
2 |
KPPA (Pindaan Jadual Ketiga) 2022.pdf
|
28 Jul 2025 PDF | 177.11 KB |
|
3 |
SENARAI SEMAK TAMBAK LAUT.pdf
|
28 Jul 2025 PDF | 729.38 KB |
|
4 |
SENARAI SEMAK PELAN INDUK PEMBANGUNAN &PELAN TERPERINCI.pdf
|
28 Jul 2025 PDF | 748.70 KB |
|
5 |
Carta Alir
|
20 Nov 2022 PDF | 69.04 KB |
|